- EN500/EN600变频器在恒压供水的应用
- EN500/EN600恒压供水技术是我司开发的新型成熟的技术,它以其独特优良的控制性能被广泛应用于供水行业中,其具有水压稳定、操作方便、组态简单、运行可靠、节约电能、自动化程度高等优势。
■
EN500/EN600
恒压供水
AGGAME电气
EN500/EN600
恒压供水技术是我司开发的新型成熟的技术,它以其独特优良的控制性能被广泛应用于供水行业中。供水质量和安全的特殊需要对恒压供水压力有着严格的要求,
EN500/EN600
恒压供水方案具有水压稳定、操作方便、组态简单、运行可靠、节约电能、自动化程度高等优势。
EN500/EN600
内置恒压供水控制算法,独特过程
PID
运算,压力表量程设定,断线保护,无水保护。
■
EN500/EN600
恒压供水一拖一(无需外加供水控制器)
工作原理:
1
台变频器驱动1
台水泵
管网压力
<
设定压力,
变频器频率增加,水泵转速加快,供水量加大,管网水压上升。
管网压力
=
设定压力,
变频器输出频率维持不变,水泵转速不变,供水量不变,管网水压保持稳定。
管网压力
>
设定压力,
变频器输出频率降低(直至睡眠),水泵减速,供水量减小,维持管网水压稳定。
实现过程:
压力传感器装供水管网上,将压力值转换成
0~10V
电压信号(或
4
~
20 mA
的电流)。变频器实时采集压力表反馈信号值,经
PID
运算后输出频率值,调控水泵电机转速,实现供水压力恒定。
硬件需求:
压力传感器
1
只、变频器
1
台。
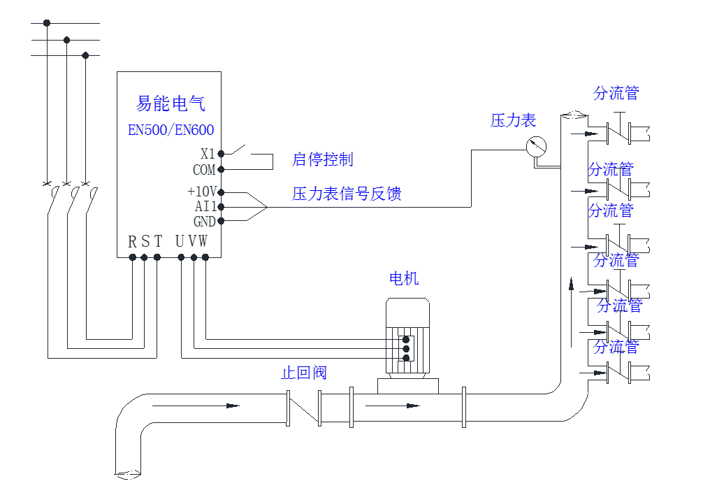
接线方式:
电源线接
R
、
S
、
T
;电机线接
U
、
V
、
W
;启停开关线接
X1
和
COM
;压力表信号反馈线接
+10V
、
AI1
、
GND
。见下图:
参数设置:
1 、基本参数设置:主要是加减速时间、外部端子设定
功能码参数 |
设定值 |
解释 |
F00.00 |
2 |
选择高级菜单模式 |
F00.23 |
1 |
P
型机选择 |
F01.15 |
1 |
外部端子启停 |
F01.17 |
300 |
加速时间(单位
0.1秒) |
F01.18 |
300 |
加速时间(单位
0.1秒) |
F02.11 |
1 |
自由停机模式 |
2 、PID 闭环参数设置:设置F12.00=1 恒压供水模式有效后闭环F11 组的PID 功能自动生效
功能码参数 |
设定值 |
解释 |
F12.00 |
1 |
选择变频器一拖二供水模式 |
F12.01 |
0.5
(根据实际需要设置)
|
设定压力值 |
F12.02 |
40
(根据实际需要设置) |
睡眠频率 |
F12.03 |
0.4
(根据实际需要设置) |
苏醒压力阀值 |
F12.06 |
1
(根据实际压力表量程设置) |
远传压力表量程值 |
3 、(可选项)设定压力和实际压力的双显:
功能码参数 |
设定值 |
解释 |
F00.01 |
36 |
设定压力值显示 |
F00.25 |
37 |
反馈压力值显示 |
■
EN500/EN600
恒压供水一拖二(无需外加供水控制器)
工作原理
:1
台变频器驱动2
台水泵工变频轮流切换工作。
管网压力
<
设定压力,
变频1
泵加速,若达上限频率压力不够,则1
泵切至工频,2
泵变频启动。
管网压力
=
设定压力,
变频器输出频率维持不变,所驱动水泵转速不变,供水量不变。
管网压力
>
设定压力,
变频2
泵减速,若达下限频率压力还高,则1
泵从工频断开,留2
泵变频工作。
管网压力
<
设定压力,
原变频运行的2
泵切换工频,1
泵变频启动,周而复始。
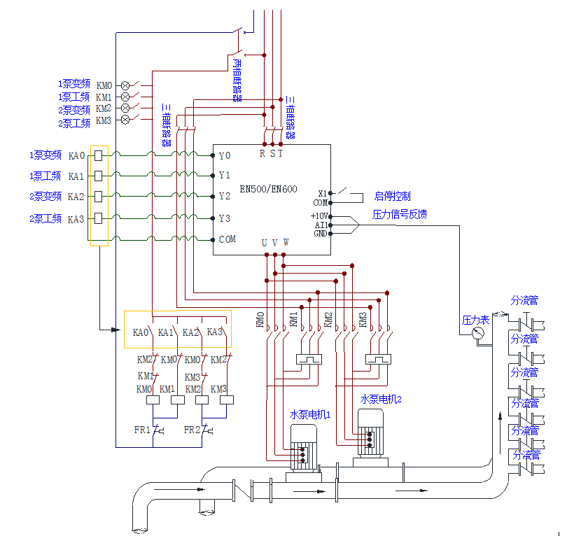
硬件需求:
压力传感器
1
只、变频器
1
台、中间继电器
4
只、交流接触器
4
只、热继电器
2
只。
工艺实现:
压力传感器装供水管网上,将压力值转换成
0~10V
电压信号(或
4
~
20 mA
的电流)。变频器实时采集压力表反馈信号值,经
PID
运算后输出频率值控制水泵电机转速,当一台泵满足不了供水量时将该泵切换到工频,然后变频器启动另一台泵,两台水泵工变频循环工作,实现供水压力恒定。
接线方式:
电源线接
R
、
S
、
T
;
电机线接
U
、
V
、
W
;
启停开关线接
X1
和
COM
;
压力表信号反馈线接
+10V
、
AI1
、
GND
。
中间继电器
KA0
、
KA1
、
KA2
、
KA3
分别接变频器主控板上
Y1
、
Y2
、
Y3
、
Y4
。
交流接触器
KM0
、
KM1
、
KM2
、
KM3
依次接
1
泵变频、
1
泵工频、
2
泵变频、
2
泵工频
接线图如下:
参数设置:
1、 基本参数设置:主要是加减速时间、外部端子设定
功能码参数 |
设定值 |
解释 |
F00.00 |
2 |
选择高级菜单模式 |
F00.23 |
1 |
P
型机选择 |
F01.15 |
1 |
外部端子启停 |
F01.17 |
300 |
加速时间(单位
0.1秒) |
F01.18 |
300 |
加速时间(单位
0.1秒) |
F02.11 |
1 |
自由停机模式 |
2
、PID
闭环参数设置:设置F12.00=1
恒压供水模式有效后闭环F11
组的PID
功能自动生效
功能码参数 |
设定值 |
解释 |
F12.00 |
1 |
选择变频器一拖二供水模式 |
F12.01 |
0.5
(根据实际需要设置) |
设定压力值 |
F12.02 |
40
(根据实际需要设置) |
睡眠频率 |
F12.03 |
0.4
(根据实际需要设置) |
苏醒压力值 |
F12.06 |
1
(根据实际压力表量程设置) |
远传压力表量程值 |
F09.00 |
37 |
第一台泵变频 |
F09.01 |
38 |
第一台泵工频 |
F09.02 |
39 |
第二台泵变频 |
F09.03 |
40 |
第二台泵工频 |
3 、(可选项)设定压力和实际压力的双显:
若选择双显键盘EN-LED2
、或者液晶键盘EN-LCD1/EN-LCD2
时可以实现设定压力与实际压力的同时显示。
功能码参数 |
设定值 |
解释 |
F00.01 |
36 |
设定压力值显示 |
F00.25 |
37 |
反馈压力值显示 |
■
注意事项:
1、
深井泵(或深度潜水泵)需采用
G
型机;
2、
无人当班请设置压力表断线检测,防止压力表故障或断线导致水压过高水管爆裂;
3、 如水源存在无水情况,请根据需要设置欠载保护,防止水泵空打造成损坏。


